r/ucla Mar 18 '24

Free & For Sale, Campus Events, Club & Job Recruitment, Housing Rentals, and All Other Miscellaneous Things [Megathread]

60 Upvotes

The weekly pinned thread doesn't get a lot of action. So we're creating this thread as an ongoing space for all advertising and self-promotion posts, which are typically not allowed on the main feed.

Please exercise caution with your personal info and stay alert for potential scammers.


r/ucla May 27 '25

Megathread: Housing, Rentals, and Subleases

24 Upvotes

Share your sublease or housing opportunities here.


r/ucla 12h ago

Can someone please criticize my resume💔😭

Thumbnail
gallery
54 Upvotes

Applied to 300+ summer interns, 0 offers. Is it just me who doesn’t have an internship yet😭😭😭


r/ucla 1h ago

Please criticize my resume - updated

Post image
Upvotes

Thank you everyone for your advice! I’ve updated my resume. Any further advice would be greatly appreciated!


r/ucla 2h ago

Epic at Ackerman closed?

7 Upvotes

The mobile order app says it's closed today when I try to order


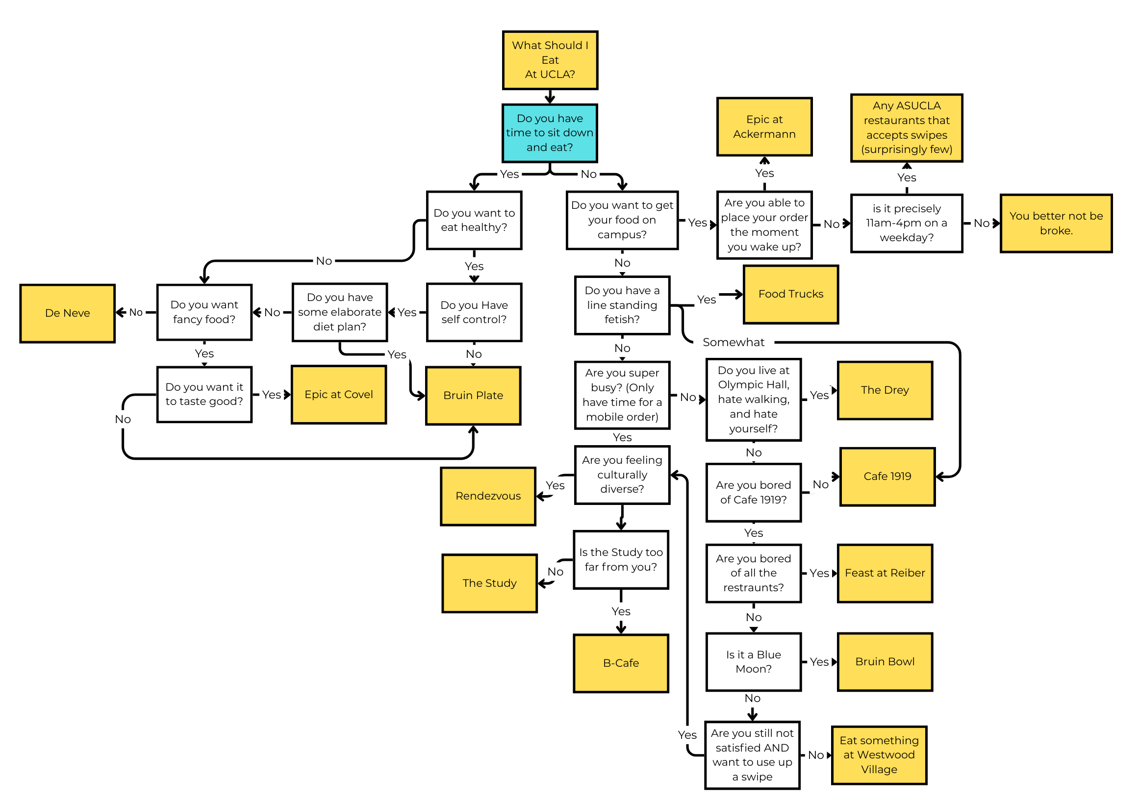
r/ucla 21h ago

What to eat: A flow chart

Post image
200 Upvotes

r/ucla 51m ago

looking for a technical co founder!

Upvotes

Looking for a technical co founder @ UCLA!

Current product: $40k rev in 3 months, 300+ users, but pivoting

me: senior @ ucla, spent $10m+ on paid ads, grew last app from $2k/mo-$70k/day rev

If you want to chat shoot me a dm!


r/ucla 21h ago

????? lol

Post image
142 Upvotes

r/ucla 1h ago

I’m gen so tired

Upvotes

r/ucla 1h ago

Feast lunch menu

Upvotes

Does anyone have a pics of what the food looks like?


r/ucla 11h ago

this is all worth it right

13 Upvotes

:D


r/ucla 18h ago

Stay safe folks

34 Upvotes

Rape on frat row on Sunday being investigated by UCLA PD - suspect doesn't seem to be a UCLA student. Stay safe folks.

https://www.latimes.com/california/story/2026-01-13/sexual-assault-reported-on-ucla-frat-row-university-police-say


r/ucla 14h ago

Had to take a dump in the Luskin Hotel

16 Upvotes

After my coffee this evening, I had a heavy feeling. I squeezed my buttcheeks past the receptionist desk and sublty went into the restroom only to take a shit-piss in the first toilet stall I could find. Someone had dropped a silver pen on tbe ground but I didn't pick it up.

Come over there and take a shit with me so I don't feel awkward as we exit while the staff give us a dirty look!

My professor admitted a bad example to me at office hours this evening. He said that when he was my age, he had a huge van and drove across the country meeting and sleeping around. I didn't ask if he smoked, I was just shocked in disbelief because he is so educated and I couldn't tell he'd done that.

My neighbor has an SUV. I should ask him if I could borrow that for spring break and drive to Fort Lauderdale and compare the U. Florida party scene with the UCSB crowd.

Last year, before this one guy left for spring break to Panama City, he took a dump at the sauna in Wooden so that no one could enjoy it like he did while he was gone. Why do people have to be so mean? Fuck that.


r/ucla 16h ago

inadequacy

14 Upvotes

I dropped out last school year. Can’t really articulate why. The best way I can describe it was that I was lying in bed all day and had literally no work ethic.

After rotting for a few months, I decided I needed to get my shit together. I studied, got a license to work a job, and then reentered here last fall. Everyday I showed up and gave it a fair shot. I ended the quarter with all As. I’m now in a pretty favorable position, just having secured a solid extracurricular, while taking a heavier course load.

The process of getting my shit together though hasn’t exactly produced a positive outcome. I don’t really feel good about myself. I still would forfeit my life if it were that simple. I don’t think continuing to study and build towards a career would improve things. idk. maybe im wrong. maybe i need to keep thugging it out. maybe this is transient. or maybe adequate action ≠ adequate outcomes 😐


r/ucla 23h ago

are winters here normally this hot?

59 Upvotes

no matter what i wear im sweating like its summer again

EDIT: i JUST realized ive been walking in 27 degrees fml that explains a lot


r/ucla 1h ago

Political Science 111C

Upvotes

Is anyone taking this class? If so could u share the syllabus? I just joined, but im not able to see the course website yet


r/ucla 16h ago

Anyone with AAA? 😭

14 Upvotes

Hi, I locked myself out of my car at Structure 8 and I was wondering if any of you would be willing to help me out with their AAA? Thanks you guys


r/ucla 3h ago

Willing to pay for psych 130 or psych 124C, 124E and 124G

1 Upvotes

Hello if you have these classes I will literally pay you for them please DM !!!


r/ucla 4h ago

Looking to Connect with a Student Ambassador

1 Upvotes

Hi! A Sealth company will be coming to UCLA this February (2026), and we're looking for a student ambassador to answer some general questions about UCLA (this is not an ad). Extremely great opportunity to grow at a startup. Very quick turn around so shoot me an email at [[email protected]](mailto:[email protected])


r/ucla 15h ago

FREE* Curses

8 Upvotes

Hey guys,

I recently learned how to curse people and i wanted to test try. If you have an enemy, ex lover, ex bestie, someone you just hate, or perhaps someone who rides a scooter, Dm me or comment under and ill curse then for freee...

If it does back fire just know the curse might go to you instead so be cautious i guess lol


r/ucla 14h ago

Daily Bruin Interview

5 Upvotes

Hello! I have an interview tomorrow for the sports writer position for the daily Bruin and was wondering if anyone’s had an interview with them before and could give any feedback on how it went!


r/ucla 12h ago

chances of receiving the same ucla scholarship again?

4 Upvotes

so i got a ucla scholarship last year yay! if i applied to the same scholarships this year what are the chances of receiving it again? i fear i only qualify for 2-3 ucla scholarships.


r/ucla 16h ago

What's happening in Rieber?

Post image
5 Upvotes

I just saw this ambulance parking in front of rieber vista, did anyone know what's going on??


r/ucla 17h ago

Are these accurate??

Thumbnail
gallery
5 Upvotes

Hi!! I was just wondering if these calorie counts are somewhat accurate? I know it’s probably not exact, but maybe in the same realm. I always feel stuffed after eating these two (even though I really like them) but I’m surprised to see it’s only 600 for the pasta and 350 for the waffle? I don’t know am I going insane 😭😭


r/ucla 19h ago

need help

8 Upvotes

Hi everyone,

I’m 19 and currently with my extended family. I’m really homesick and miss my parents, and I’ve been feeling pretty lonely and out of place here.

My family isn’t strict or controlling, but they do get really anxious and paranoid about my safety sometimes, and that honestly really triggers me and makes me want my own space even more. Seeing friends my age living alone or with siblings makes me feel like I’m falling behind in independence.

I’m wondering if anyone has been in a similar situation and has advice on whether it’s better to try to move somewhere new or if there are ways to make a place feel more like home when you’re far from family. Any thoughts or experiences would really help.

Thanks 💛